Shooting Interviews

From Bolt Lighting Rental
Jump to navigation Jump to search

Interviews for the most part are fairly straight forward, but there are a few rules and guidelines that should be followed.

Crew

While the crew can be pretty variable, if you are shooting with 2 cameras and you have a small crew, it can be useful to add a camera operator before adding an AC. They can still perfrom AC duties, but at least they can operate the 2nd camera when needed.

Prepping for the Interview

  • Select a frame with lots of depth.
  • Select a chair that does not swivel, roll, or creak.
  • Make sure lighting conditions will not change over the course of your interview.
  • Place your A-Camera
  • Place the B-Cam if you have it.
  • Begin to work with an on set dresser, PA, or just on your own and dress the set. Set practicals and any other set dressing, even if it means pulling it from other rooms.

Camera

Something you'll be asked often is can a camera not be operated. Consider the subject and how controllable they are or how likely they are to follow direction. If you think you will be able to control the subject, a wide shot can not be operated. Tighter shots will most likely have to be operated, mostly because of focus, but also because if they truly are tight shots, then even small movements will affect the framing.

Another thing to consider is if camera movement is worth adding. The movement will most likely be repetitive as it will have to last over the course of the interview, as long as that fits with your final project a slider or handheld may be something to consider.

Lighting

  • Place your Key Light, it should far side key for the B-Camera. The talents eye line should be on the same side as the key light.
  • Decide if a backlight is necessary and place it if so.
  • Decide if fill is necessary and place it.
  • Decide on any background accents.

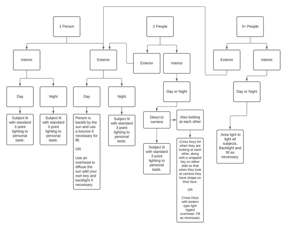
LightingInterviews.jpeg